二进制
十进制转二进制
- 整数部分:除2取余,直到商为0,最先得到的余数是最低位,最后的余数是高位
- 小数部分:乘2取整,直到积为0或者精确度要求为止,最先得到的整数是高位
- (3.5)10 = (11.1)2
- 原码:二进制数,3个bit能表示8个数 +0+1+2+3-0-1-2-3,4正4负(最高位1即为负数,0为正数)
- 反码:正数不变,负数的除符号外其他位数取反
- 补码:正数不变,负数在反码的基础上加1(最高位要舍掉)
- 计算机 只有补码 一种,正数+他负数的补码=0,计算机中通过补码进行计算
// 负数的补码 + 正数的补码 = 0
// 负数 正数
// 原码 1 001011 0 001011
// 反码 1 110100 1 110101
// 补码 1 110101
// 4 + (-4) = 0
// 00100 + 10100
// 00100 + 11011(反码)
// 00100 + 11100(补码)
ArrayBuffer(最基本的)
- 8位 == 1个字节,ArrayBuffer字节数组(每个都是8位),他里面存放的就是字节
// 8个字节*8个位 = 64位
let buffer = new ArrayBuffer(8)
TypedArray 类型数据
let buffer = new ArrayBuffer(8);// 8个字节的ArrayBuffer
const int8Array = new Int8Array(buffer)// 1个整数占据8个位
console.log(int8Array.length)// 元素的长度8,1个字节占据8个位
console.log(int8Array.buffer === buffer)// true
const int16Array = new Int16Array(buffer)// 1个整数占据16个位
console.log(int16Array.length)// 元素的长度4,1个字节占据16个位
DataView 对象
- DataView 视图是一个可以从二进制ArrayBuffer对象中读写多种数值类型的底层接口
- setInt8()从DataView起始位置以byte为计数的指定偏移量(byteOffset)处储存一个8-bit数(一个字节)
- getInt8()从DataView起始位置以byte为计数的指定偏移量(byteOffset)处获取一个8-bit数(一个字节)
- DataView和TypeArray 内部都引用了buffer,buffer不能直接用

const buffer = new ArrayBuffer(8);
// 创建一个8字节的 arrayBuffer
console.log(buffer.byteLength);//8个字节
const view1 = new DataView(buffer);
// 第一个 整数为8个字节 值为1
view1.setInt8(0, 1); // 0 是开始位子 存入1
console.log(view1.getInt8(0));//1
// 第二个 整数为8个字节 值为1
view1.setInt8(1, 2); // 1 是开始位子 跳过8个字节 存入2
// 读取第二个字节的时候 二进制位 0000 0010 为2
console.log(view1.getInt8(1));//2
// 读取 16位的时候 把图上面的2个二进制拼接上去 得到的是258
console.log(view1.getInt16(0));//258
console.log(view1.buffer === buffer)
字符&&base64 转化
- window.btoa && window.atob
- 它存在window上
- btoa 阔以将 字符串转化成一个base64
- atob 将base64 转化成 字符串
let rs = btoa('xxx')
// rs 是一个base64字符串
let s = atob(rs)
// atob 把base64转成字符串 s==='xxx'
FileReader && Blob/File 转化
- FileReader函数, 读取Blob,他有3个读取的方式,分别生成ArrayBuffer,base64字符串,文本
- readAsArrayBuffer生成的是 ArrayBuffer
- readAsDataURL生成的是 base64字符串
- readAsText生成的是 生成的是一个文本
function readBlob(blob,type){
return new Promise((resolve)=>{
let reader = new FileReader()
reader.onload = function(event){
resolve(event.target.result)
}
switch(type){
case 'ArrayBuffer':
// readAsArrayBuffer生成的是 ArrayBuffer
reader.readAsArrayBuffer(blob);
break;
case 'DataURL':
// 二进制数据转换成可读的字符串 base64字符串
reader.readAsDataURL(blob);
break;
case 'Text':
// 生成的是一个文本
reader.readAsText(blob,'utf-8');
break;
default:
break;
}
})
}
readBlob(blob,'ArrayBuffer').then(rs=>{
console.log('ArrayBuffer',rs)
})
readBlob(blob,'DataURL').then(rs=>{
console.log('DataURL',rs)
})
readBlob(blob,'Text').then(rs=>{
console.log('Text',rs)
})
File && Blob 转换
Blob=>File
- 用法
var file = new File([blob], "foo.png", {
type: "image/png",
});
Blob=>File
let blob = new Blob([file],{
type:'image/png'
})
Blob
- 文件传输,上传下载,都是 Blob格式
- Blob函数
- 构造函数 var aBlob = new Blob( array, options );
- array 是一个由ArrayBuffer, ArrayBufferView, Blob, DOMString(js string) 等对象构成的 Array ,或者其他类似对象的混合体,它将会被放进 Blob。DOMStrings会被编码为UTF-8。
- options 是一个可选的BlobPropertyBag字典
- type 默认值为 "",它代表了将会被放入到blob中的数组内容的MIME类型
OjectURL
- URL.createObjectURL
- 可以获取当前文件的一个内存URL
- 利用 DOMString 生成一个 blob 文件下载成json
// DOMString
function download(){
let data = 'xxxxx'
let blob = new Blob([data],{type:'application/json'})
let a = document.createElement('a')
a.download = 'user.json'//下载名
a.rel = 'noopener'
a.href = URL.createObjectURL(blob)
a.dispatchEvent(new MouseEvent('click'));
URL.revokeObjectURL(blob);//销毁objectURL 也会销毁Blob
console.log(blob,URL.createObjectURL(blob))
}
- 利用上传图片下载
<input type="file" onchange="handleChange(event)">
<button onclick="download()">下载</button>
<script>
function download(data){
let bytes = new ArrayBuffer(data.length)
let arr = new Uint8Array(bytes)
for(let i=0;i<data.length;i++){
arr[i] = data.charCodeAt(i)
}
let blob = new Blob([arr],{type:'image/png'})
let a = document.createElement('a')
a.download = 'user.png'//下载名
a.rel = 'noopener'
// a.href = blob;
a.href = URL.createObjectURL(blob)
a.dispatchEvent(new MouseEvent('click'));
URL.revokeObjectURL(blob);//销毁objectURL 也会销毁Blob
}
function handleChange(e){
let file = null;
file = e.target.files[0];
let fileReader = new FileReader()
fileReader.onload = e =>{
// atob 是一个全局方法
// base64 必须要转换成 字符数
let bytes = atob(e.target.result.split(',')[1])
download(bytes)
}
fileReader.readAsDataURL(file)
}
</script>
DataURL
- base64 字符串
Blob生成DataURL
- DataURL阔以直接给img.src 使用
function readBlob(blob,type){
return new Promise((resolve)=>{
let reader = new FileReader()
reader.onload = function(event){
resolve(event.target.result)
}
switch(type){
case 'ArrayBuffer':
// readAsArrayBuffer生成的是 ArrayBuffer
reader.readAsArrayBuffer(blob);
break;
case 'DataURL':
// 二进制数据转换成可读的字符串 base64字符串
reader.readAsDataURL(blob);
break;
case 'Text':
// 生成的是一个文本
reader.readAsText(blob,'utf-8');
break;
default:
break;
}
})
}
readBlob(blob,'ArrayBuffer').then(rs=>{
console.log('ArrayBuffer',rs)
})
readBlob(blob,'DataURL').then(rs=>{
console.log('DataURL',rs)
})
readBlob(blob,'Text').then(rs=>{
console.log('Text',rs)
})
input 上传的文件(图片,xlsx等)如何转换成 array
- FileReader函数,他有3个读取的方式,分别生成
ArrayBuffer,base64字符串,文本 - input 上传文件就是一个 Blob
function readBlob(blob,type){
return new Promise((resolve)=>{
let reader = new FileReader()
reader.onload = function(event){
resolve(event.target.result)
}
switch(type){
case 'ArrayBuffer':
// readAsArrayBuffer生成的是 ArrayBuffer
reader.readAsArrayBuffer(blob);
break;
case 'DataURL':
// 二进制数据转换成可读的字符串 base64字符串
reader.readAsDataURL(blob);
break;
case 'Text':
// 生成的是一个文本
reader.readAsText(blob,'utf-8');
break;
default:
break;
}
})
}
readBlob(blob,'ArrayBuffer').then(rs=>{
console.log('ArrayBuffer',rs)
})
readBlob(blob,'DataURL').then(rs=>{
console.log('DataURL',rs)
})
readBlob(blob,'Text').then(rs=>{
console.log('Text',rs)
})
- basr64 => ArrayBuffer => blob,下载图片
<input type="file" onchange="handleChange(event)">
<button onclick="download()">下载</button>
<script>
function download(data){
let bytes = new ArrayBuffer(data.length)
let arr = new Uint8Array(bytes)
for(let i=0;i<data.length;i++){
arr[i] = data.charCodeAt(i)
}
let blob = new Blob([arr],{type:'image/png'})
let a = document.createElement('a')
a.download = 'user.png'//下载名
a.rel = 'noopener'
// a.href = blob;
a.href = URL.createObjectURL(blob)
a.dispatchEvent(new MouseEvent('click'));
URL.revokeObjectURL(blob);//销毁objectURL 也会销毁Blob
}
function handleChange(e){
let file = null;
file = e.target.files[0];
let fileReader = new FileReader()
fileReader.onload = e =>{
// atob 是一个全局方法
// base64 必须要转换成 字符数
let bytes = atob(e.target.result.split(',')[1])
download(bytes)
}
fileReader.readAsDataURL(file)
}
</script>
Blob 转换 base64或者image
- URL.createObjectURL
- reader.readAsDataURL
<input type="file" onchange="handleChange(event)">
<img src='' id='img'>
<script>
function handleChange(e){
let file = null;
file = e.target.files[0];
let url = URL.createObjectURL(file)
img.src= url
}
function handleChange(e){
let file = null;
file = e.target.files[0];
let fileReader = new FileReader()
fileReader.onload = e =>{
img.src = e.target.result
console.log(img.src)
}
fileReader.readAsDataURL(file)
}
</script>
Canvas
imageData => canvas 应用
canvas => imageData 应用
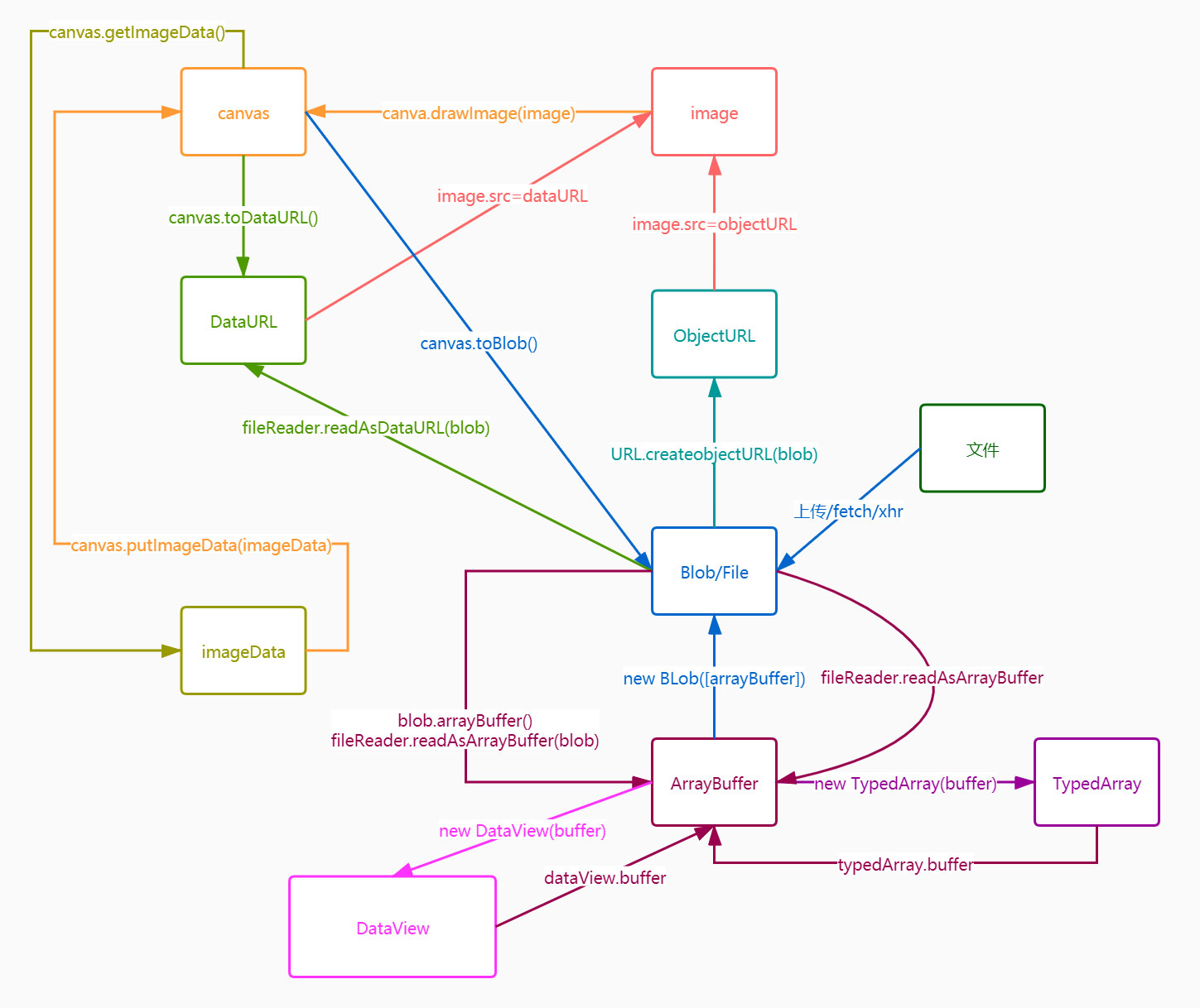
- 图片截图上传 对照上图的api进行
<!DOCTYPE html>
<html lang="en">
<head>
<meta charset="UTF-8">
<meta name="viewport" content="width=device-width, initial-scale=1.0">
<title>Document</title>
<style>
body{
display: flex;
}
.div1 img{
border: 2px dashed green;
width: 500px;
}
.div1{
display: flex;
width: 500px;
flex-wrap: wrap;
}
</style>
</head>
<body>
<div class="div1">
<input type="file" accept="image/*" onchange="handleChange(event)">
<img src="" alt="" id='img'>
</div>
<style>
.div2{
margin-left: 50px;
position: relative;
}
#can{
border: 2px dashed blue;
}
.divCenter{
position: absolute;
width: 100px;
height: 100px;
background: yellow;
opacity: 0.3;
left: 0;
right: 0;
top: 0;
bottom: 0;
margin: auto;
}
</style>
<div class="div2" onmousedown="handleMouseDown(event)" onmousemove="handleMouseMove(event)" onmouseup="handleMouseUp(event)">
<canvas
id="can"
width="300px"
height="300px"
></canvas>
<div class="divCenter"></div>
<div class="btn-group">
<button type="button" onclick="bigger()">变大</button>
<button type="button" onclick="smaller()">变小</button>
<button type="button" onclick="confirm()">剪辑</button>
</div>
</div>
<div class="div3">
<img width="100px" src="" alt="" id='img1'>
<button onclick="upload()">上传</button>
</div>
<script>
let state = {
timer:1,// 放大倍数
startX:0,// 鼠标按下的开始X坐标
startY:0,
startDrag:false,//开始拖动
lastX:0,// 上一次鼠标抬起的位子
lastY:0,
avatarDataURL:''
}
let img = document.querySelector('#img')
let img1 = document.querySelector('#img1')
let can = document.querySelector('canvas')
upload = ()=>{
// base64格式:类型+,+数据
// atob 转换的时候只能对base64的数据进行处理
let bytes = atob(state.avatarDataURL.split(',')[1])
let arrayBuffer = new ArrayBuffer(bytes.length)
let uint8Array = new Uint8Array(arrayBuffer);
for(let i=0;i<bytes.length;i++){
uint8Array[i] = bytes.charCodeAt(i)
}
let blob = new Blob([uint8Array],{type:'image/png',ss:'xxx'});
let xhr = new XMLHttpRequest
let formData = new FormData();
formData.append('avatar',blob)
xhr.open('POST','http://localhost:4000/upload',true);
xhr.send(formData);
}
bigger = ()=>{
state.timer +=0.1
drawImage()
}
smaller = ()=>{
state.timer -=0.1
drawImage()
}
confirm = (event)=>{
let ctx = can.getContext('2d')
// 复制画布上指定矩形的像素数据
// canvas => imageData
const imageData = ctx.getImageData(100,100,100,100)
let avatar = document.createElement('canvas')
avatar.width =100
avatar.height= 100
let avatarCtx = avatar.getContext('2d');
// 然后通过 putImageData() 将图像数据放回画布
// imageData => canvas
avatarCtx.putImageData(imageData,0,0)
// base64
let avatarDataURL = avatar.toDataURL()
state.avatarDataURL = avatarDataURL
img1.src = avatarDataURL
}
handleMouseDown = (event)=>{
state.startX = event.clientX
state.startY = event.clientY
state.startDrag = true
}
handleMouseMove = (event)=>{
// X仿效移动的量 Y方向移动的量
if(state.startDrag)
drawImage(
event.clientX-state.startX+state.lastX,
event.clientY-state.startY+state.lastY )
}
handleMouseUp = (event)=>{
state.startDrag = false
state.lastX = event.clientX - state.startX +state.lastX
state.lastY = event.clientY - state.startY +state.lastY
}
drawImage = (left=state.lastX,top=state.lastY)=>{
let ctx = can.getContext('2d')
ctx.clearRect(0,0,can.width,can.height)
let imageWidth = img.width
let imageHeight = img.height
if(imageWidth>imageHeight){// 如果宽度比高度达 图片的宽度调整为canvas宽度
let scale = can.width/imageWidth
imageWidth = can.width*state.timer
imageHeight = can.height*scale*state.timer
}else{
let scale = can.height/imageHeight
imageHeight = can.height*state.timer
imageWidth = can.width*scale*state.timer
}
// 画图片
ctx.drawImage(img,(can.width-imageWidth)/2+left,(can.height-imageHeight)/2+top,imageWidth,imageHeight)
}
function handleChange(e){
let file = e.target.files[0];
let fileReader = new FileReader()
fileReader.onload = e =>{
img.src = e.target.result
// 图片加载成功之后 执行回调 绘制canvas
img.onload=()=>drawImage()
}
fileReader.readAsDataURL(file)
}
</script>
</body>
</html>
后台
- express
// 图片上传
let express = require('express');
let multer = require('multer')
let fs = require('fs')
let cors = require('cors');
let path = require('path')
let app = express();
// 处理json格式的请求体
app.use(express.json());
// 处理表单格式的请求体
app.use(express.urlencoded({ extended: true }));
app.use(cors());
// 文件上传 upload req.file获取文件的流 dest req.file 获取的保存路径
let upload = multer({ upload: 'upload/' })
app.post('/post', (req, res) => {
let body = req.body
console.log(body)
res.send(body)
})
app.post('/form', (req, res) => {
let body = req.body
res.send(body)
})
// 只有一个文件类型的用upload.single('avatar') 处理
app.post('/upload', upload.single('avatar'), (req, res) => {
// req.file 里面存放的文件类型的数据
// req.body 里面存放的普通类型的数据
if (req.file) {
let rs = '.'+req.file.mimetype.match(/.+\/(.+)/)[1]
console.log('rs', req.file);
console.log('req.file.originalname', req.file.originalname);
fs.writeFileSync(path.join(__dirname, `/${req.file.fieldname}${rs}`), req.file.buffer)
}
res.send(req.body)
})
// xls
app.post('/xls', upload.single('avatar'), (req, res) => {
if (req.file) {
fs.writeFileSync(path.join(__dirname, `/${req.file.fieldname}.xls`), req.file.buffer)
}
res.send(req.body)
})
app.listen(4000)